導言
在加強企業ESG責任的背景下,全球各司法轄區均已出臺或擬出臺相關規定,要求企業對其供應鏈承擔不同強度的強制性盡職調查義務。本文將重點介紹歐盟《企業可持續發展盡職調查指令》(Corporate Sustainability Due Diligence Directive,“歐盟供應鏈法案(草案)”),分析中國企業可能面臨的合規挑戰并討論潛在應對措施。
“歐盟供應鏈法案(草案)”已進入歐洲議會[1]、歐盟理事會[2]和歐盟委員會[3]的機構間協商階段[4],有望在2023年底最終通過。在該法案項下,企業的義務不局限于供應鏈合規信息披露,還包括對供應商開展風險評估、采取風險減輕措施等具體義務,考慮到中歐密切的貿易往來,可以預見該等盡職調查義務立法會對中國企業產生較大影響。
一、供應鏈法案的主要內容
1. 適用范圍
歐盟供應鏈法案(草案)旨在賦予大型企業開展供應鏈合規盡職調查的義務。除歐盟本土的企業外,非歐盟企業在歐盟的運營如達到法案規定的門檻也將落入規制范圍。
盡管上述理念已在歐洲議會及歐盟理事會之間達成共識,兩機構對“大型企業”的門檻存在較大爭議。與歐盟理事會通過的草案版本相比,歐洲議會進一步擴大了法案的規制范圍:
·對于營業規模較大的企業,在營業額及員工人數門檻上,歐洲議會的要求相對更低;
·對于營業規模相對較小的企業,歐洲議會取消了“高風險行業”的限制。
換言之,任何行業只要達到營業額及員工人數的門檻,都將落入法案的規制范圍。兩機構關于適用范圍的具體內容請見下表,最終標準仍待確定。
歐盟供應鏈法案(草案)的規制范圍

2. 合規要求
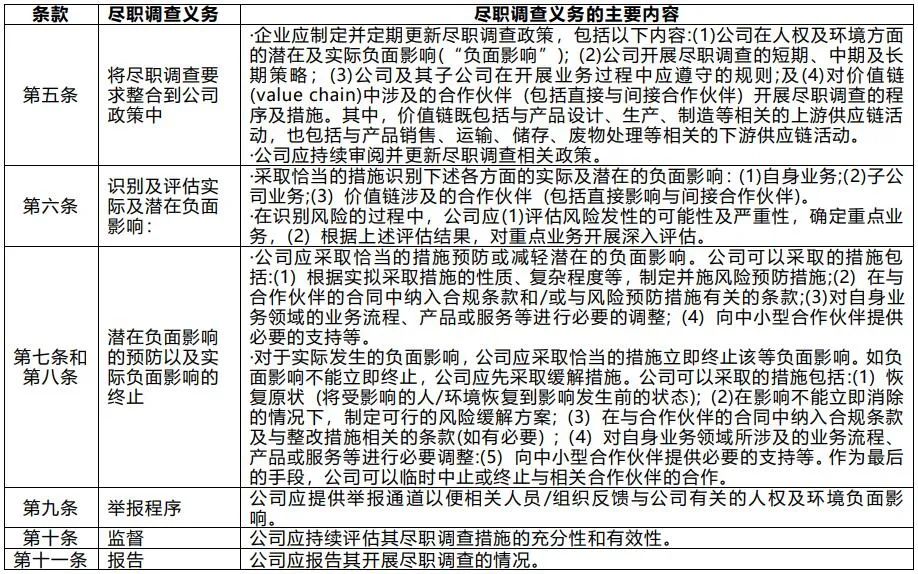
歐盟供應鏈法案(草案)要求落入規制范圍的企業對其自身業務、子公司業務及特定供應鏈合作伙伴涉及的人權及環境風險承擔包括風險評估、采取風險減輕措施等在內的一系列盡職調查義務。盡管歐盟理事會和歐洲議會在具體要求方面仍存在分歧,兩機構在整體義務層面觀點較為一致。下表主要展示了歐洲議會在每項盡職調查義務下提出的具體要求。
歐盟供應鏈法案(草案)的合規要求

在歐盟供應鏈法案(草案)項下,企業應采取何種盡職調查措施取決于企業所在行業的特點、具體的經營活動內容、產品或服務的性質、風險的嚴重程度及可能性、公司的規模及能力等多個因素。換言之,企業的影響力越大、違法行為發生的可能性與嚴重程度被認為越高,企業承擔的供應鏈盡職調查責任可能越重。
3. 違規后果
由于各成員國負責執行法案的具體內容,歐盟供應鏈法案(草案)并未規定具體的行政處罰標準,僅要求罰款以營業額為基準。
除行政處罰外,歐盟的草案還將民事責任納入法案。根據歐盟理事會通過的草案,如下列條件得到滿足,企業應就其未能履行盡職調查義務對自然人或法人造成的損害進行全額賠償:
·自然人或法人在各成員國法律中享有的權益受到損害;
·企業違反了供應鏈法案規定的盡職調查義務;
·損害與違反盡職調查義務之間存在因果關系;
·及企業存在過錯。[7]
歐洲議會通過的草案也包含民事責任條款。目前,對于民事責任是否應被引入歐盟供應鏈法案以及具體構成要件還存在較大爭議。其最終是否會被引入法案、在多大程度上尊重各成員國的侵權法規則,仍待進一步觀察。
二、對中國企業的潛在影響
作為供應商的中國企業將面臨客戶的盡職調查和合規管控要求。在該法案通過后,作為供應商(包括直接供應商和間接供應商),相關中國企業可能會受到較大的影響。如果中國供應商不愿意遵守歐盟企業(包括部分落入管轄范圍的外國企業,以下簡稱“歐盟企業”)盡職調查和合規管控要求,不排除歐盟企業可能會出于合規壓力終止與中國供應商的合作關系;如果中國企業作出承諾而實際缺乏履行能力,可能面臨違約責任,甚至最終被解除合作合同。
部分中國企業/子公司可能直接落入法案的管轄范圍。一方面,如果中國企業在歐盟設立了子公司,且子公司的營業額和員工數據量等達到門檻,那么該子公司將直接落入法案的管轄范圍;另一方面,根據歐盟供應鏈法(草案),即便沒有在歐盟設立實體,外國實體如達到相關營業額、雇員數量門檻,也將落入法案的規制范圍。以歐洲議會通過的草案為例,如存在下述兩種情況,外國實體也將落入法案的規制范圍:
上一財年的全球凈營業額超過1.5億歐元,其中有4千萬歐元的收入來源于歐盟;
外國實體自身沒有達到上述門檻,但作為一個集團的母公司,該集團全球凈營業額超過1.5億歐元,其中至少有4千萬歐元的收入來源于歐盟,則外國實體也落入法案的規制范圍。
三、應對建議
從供應商的角度,我們建議企業考慮從以下方面增強自身供應鏈合規管理能力,增強市場競爭力、妥善應對來自采購的風險:
跟蹤供應鏈立法進展。關注歐盟供應鏈法案的立法進展及最終要求。此外,除歐盟外的多個司法轄區也已通過或擬通過不同強度的供應鏈盡職調查法律法規,促使企業對供應鏈中可能存在的風險和違規行為負責。相關中國企業也應定期關注自身業務所涉及的海外司法轄區的立法情況,以便充分掌握其合規要求,適時建立、完善自身的供應鏈合規體系,增加競爭優勢以及增強與客戶就相關合規條款進行談判的能力。
建立供應鏈合規體系。企業可以考慮根據自身規模和業務性質,建立適當的供應鏈合規體系,對自身業務領域和供應商采取必要的管控措施。建立供應鏈合規體系將有助于企業增強在對外貿易中的競爭力,憑借優秀的合規水準吸引更多客戶;也有助于企業深入了解自身在供應鏈合規方面可能達到的水平,從而與客戶達成合理的、可實際被履行的合規承諾,降低違約風險。
上海公平貿易
